../../static/picture/logo.bmp
 首页  培训项目  培训案例  专家团队  培训信息  资源文库  学员风采  中心概况 
当前位置: 首页>>热点推荐>>正文
热点推荐

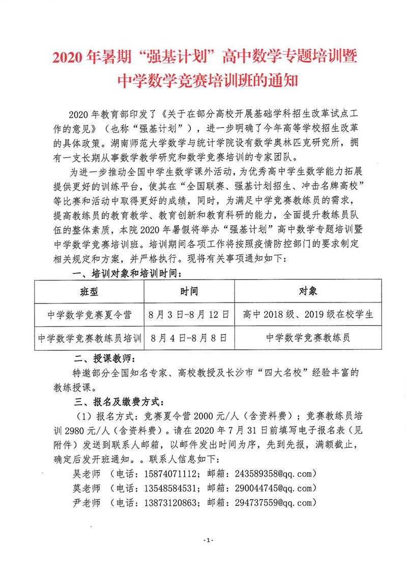
2020年暑期“强基计划”高中数学专题培训暨中学数学竞赛培训班的通知

发布时间:2020-07-22  作者:数学与统计学院   来源:




 
上一条: 2020年中学生生物竞赛外省队培训计划
下一条: 2020年暑期“强基计划”高中化学专题培训暨中学生化学夏令营通知
 

Copyright © 2015 ALL Rights Reserved 湖南师范大学继续教育学院
地  址:湖南省长沙市岳麓区麓山南路153号

电  话: 0731-88912522
联系人:  陈老师   彭老师

 


继续教育学院
继续教育学院
培训中心
培训中心
您好,您是第 位访问本站的人